沂南论坛

 找回密码
 中文注册

微信扫一扫,快捷登录!

查看: 4256|回复: 0

[教育相关] 2024年沂南县义务教育学校招生工作实施方案

[复制链接]

69

主题

85

回帖

5852

金豆

管理员

UID
1
积分
19778
阅读权限
255
在线时间
1073 小时
注册时间
2022-9-12
最后登录
2025-10-12
QQ
发表于 2024-7-25 16:19:09 | 显示全部楼层 |阅读模式
2024年沂南县义务教育学校招生工作实施方案

为认真贯彻落实《中华人民共和国义务教育法》,根据《山东省义务教育条例》和临沂市教育局关于印发《义务教育阳光招生专项行动(2024)实施方案》的通知(临教函〔2024〕38号)等文件要求,进一步规范全县义务教育学校招生工作秩序,结合我县实际,特制定本实施方案。


01、指导思想

以习近平新时代中国特色社会主义思想为指导,全面贯彻落实党的教育方针,坚持教育均衡性、公益性和普惠性,严格依法行政、依法办学和依法招生,维护广大适龄儿童少年入学权益,营造良好教育生态,确保全县义务教育学校招生工作规范有序,办好人民满意的教育。



02、工作目标

落实义务教育免试就近入学及公民同招政策要求,完善义务教育招生管理办法制度,明确招生程序规定,优化招生工作流程,严格规范招生行为,回应群众关切,整治“暗箱操作”“掐尖招生”等问题,严厉打击与校外机构“勾联招生”等各种隐形变异的违规招生行为,切实做到阳光公开、公平公正,保障入学机会均等,健全完善长效监管机制,提高群众的教育满意度。



03、招生原则

(一)坚持依法招生的原则。按照“划片招生、就近免试入学”的总体原则,各学校必须按照公布的招生片区范围进行网上招生平台登记入学,严禁任何形式的“变相招生”,不得通过笔试、面试、面谈、考察或擅自附加其他任何条件招生。确保年满6周岁的沂南户籍儿童全部入学;确保沂南在籍小学六年级毕业生和五年级全部升入初中;确保具有学习能力的沂南户籍适龄残疾儿童少年接受九年义务教育;确保适龄儿童少年入学率达到100%。

(二)坚持阳光招生的原则。加强招生监管,全面向社会公布招生政策和招生信息,自觉接受社会监督,真正实现公平、公正、公开的“阳光”招生。入学新生实行均衡编班、阳光分班。

(三)坚持房户一致的原则。片区内自有完全产权房(不动产权证、房地产权证、房管部门备案的购房合同且已入住)与《户口簿》登记地址一致者优先安排学位。

(四)坚持严控班额的原则。义务教育学校按照小学每班不超过45人、初中及六年级每班不超过50人招生。城区义务教育学校起始年级招生须严格控制班额在53人以内(合理预留休学学生复学学位),严格控制班额在55人以下,确保不产生新的大班额。任何学校不得接收借读学生和复读学生。

(五)坚持全程网办的原则。义务教育学校招生涉及到的“平台报名—批次审核—批次录取—名单公示—新生入学”等工作,全部通过“临沂市沂南县义务教育新生入学服务平台”完成,平台与相关部门的政务数据审核接口连通,进行房产、户籍、年龄、学籍、务工、经商、监护人等信息的网上自动验证。


04、招生计划

各学校招生计划详见附件4。

05、招生条件

(一)招生年龄


小学一年级招收年满6周岁,即2018年8月31日(含)以前出生的适龄儿童;六年级进入初中就读,招收2024年小学应届五年级学生;初中一年级招收2024年小学应届毕业生。

(二)片区范围

1.城区小学、六年级和初中招生。招收具有城区户籍、父母或其他监护人在划定招生片区内有完全产权房、符合年龄等条件要求的适龄儿童和小学五年级、小学应届毕业生(见附件2)。在有空余学位的情况下,可接收符合条件的外来务工、经商人员随迁子女入学。

2.乡镇小学、六年级和初中招生。招收本行政区域内的适龄儿童和小学五年级、小学应届毕业生,中心小学各自确定辖区内各联小(教学点)的招生片区及入学条件,不得跨乡镇、跨区域招生。

3.民办小学、六年级和初中招生。继续强化民办学校招生监管。继续坚持“公民同招”规定要求。民办义务教育学校招生纳入审批地进行统一管理,不得跨县区招生。


06、招生办法

(一)录取办法

1.城区小学、六年级和初中招生。各学校对片区内符合条件的已报名学生,按照“房户优先”,分4个批次依次进行学位录取,第4批次须在有空余学位的情况下接收符合条件的外来务工、经商人员随迁子女入学。若招生区域、批次报名人数超出招生计划时,学校采取电脑随机派位安排学位,未被录取的学生调剂到有空余学位的其他学校参加录取。批次具体划分如下:

(1)第一批次。指房户一致,即在招生片区内既有完全产权房产又有户籍的。包含下列情况:

①学生及其法定监护人有完全产权房,且房产、户籍登记地址一致的;

②学生及父母名下无房产,学生与父母双方(或一方)长期在祖父母(或外祖父母)房产居住,且学生与父母双方(或一方)户口在祖父母(或外祖父母)户口簿上,户口簿与房产地址一致的;

(2)第二批次。指房户不一致,即片区内有完全产权房但户籍在其他片区或乡镇的,以房产所在片区为主安排学位。

(3)第三批次。指房户不一致,即适龄儿童少年在招生片区内有合法户籍,但监护人在城区无完全产权房的,原则上以户籍所在片区为主安排学位。

(4)第四批次。主要指在城区有“小产权房”但无城区户籍的人员子女和进城务工、经商、持有居住证随迁人员子女。

2.乡镇小学、六年级和初中招生。各学校根据学生户籍或监护人合法房产对报名学生进行信息审核。对学校招生片区内监护人购置小产权房的子女、异地务工经商子女,学校要严格审核。

3.民办学校招生。适龄入学儿童、小学五年级和小学应届毕业生登录“沂南县义务教育新生入学服务平台”中的“民办学校”窗口报名。非起始年级招生必须单独提交书面招生计划申请,县教体局将依据学校办学条件核定招生数量和确定招生方式,同意后方可招生。

4.特殊教育(群体)招生工作

(1)照顾对象和类型(见附件3)。根据国家和省、市有关文件规定,从服务和支持沂南经济和社会发展的大局出发,在保证适龄儿童少年入学的前提下,驻藏部队干部、援藏援疆援外干部、烈士子女;华侨、港澳台籍同胞子女;在沂工作外籍专家子女;具有重大影响招商引资项目的投资商、高管或引进的高层次人才子女;省级、国家级劳动模范人物子女;现役部队军人子女;消防救援队伍人员子女,义务教育阶段入学可享受政策照顾,由县教体局根据实际居住地统筹协调安排到公办学校就读。公安烈士、公安英模和因公牺牲,一级至四级因公伤残公安民警子女,可以根据其父母或其他法定监护人意愿安排就读小学和初中。

(2)农村留守儿童入学工作。巩固农村留守儿童专项保护行动活动成果,准确掌握留守儿童信息,全面建立农村留守儿童档案并在学籍系统进行标注,认真做好留守儿童入学保障工作,防止学生辍学。

(3)残疾儿童入学工作。推进残疾儿童招生入学联动工作机制,依法保障适龄残疾儿童少年就近就便享受平等义务教育权益。积极推进融合教育,普通学校要根据残疾情况优先采用随班就读的方式,就近安排轻度适龄残疾儿童少年接受义务教育;中、重度残疾儿童(具体以县残疾儿童少年入学鉴定和咨询委员会鉴定评估为准)安排至特殊教育学校就读;需要专人护理、不能到学校就读的,实施送教上门或远程教育等服务,多种方式保障其接受义务教育。严禁学校拒绝接收符合条件的适龄残疾儿童少年入学。

(4)缓学适龄儿童、少年入学工作。对于因身体健康等原因确需缓学的适龄儿童、少年,由其父母或其他法定监护人向片区学校提出申请,经教体局批准后方可缓学,不得擅自以在家学习替代国家统一实施的义务教育。

(5)试行义务教育“长幼随学”。为支持国家优化生育政策,根据省市有关要求,试行“长幼随学”政策。在符合入学条件和学位资源允许的前提下,在同一户家庭多孩入学同一学段(小学段或初中段,下同)时,可申请安排到与其兄(姐)同一校区就读。

(6)深入推进“两为主、两纳入、以居住证为主要依据”的随迁子女入学政策。

5.规范转学相关工作

依据《临沂市普通中小学学籍管理实施细则》(临教基〔2018〕3号)和《关于进一步规范全县义务教育阶段学生新生建籍、转学、休学和复学等学籍管理工作的通知》(沂教字〔2022〕43号)等文件规定,申请转学时间为每学期结束到新学期开学前两周。具体操作流程如下:由学生父母或者其他法定监护人向转入学校提交转学申请和有关证明材料,转入学校审查同意并于开学前两周向县教体局提交转学材料审核确认,开学前一周内县教体局将审核结果反馈给接收学校,转学申请结果由接收学校通知家长,并对转学申请未通过的家长反馈转学申请不予受理结果及理由,转入学校接收到审核通过的学生名单后,方可通过网上学籍系统办理转学手续及通知学生报到时间。

6.特别说明

对于报名人数超过招生计划的,将对意愿调剂的学生采取电脑随机派位。

(二)招生流程

1.平台报名。8月5日9时-8月10日24时,学生父母(或其他法定监护人)下载注册登录“爱山东”APP(见附件7),登陆“沂南县义务教育新生入学服务平台”,分批次选择相应报名窗口完成报名。

2.批次审核。8月11日-8月14日,各学校对平台完成报名的学生信息进行分批次审核,报名时所有信息都通过大数据校验成功的家长可通过平台查看报名初审是否通过。平台大数据比对不成功的,学校于8月15日-16日线下收取材料。8月17日-23日对收取的材料到相关部门或入户核实,核实通过的网上初审通过,家长可登陆平台查询初审结果。

3.批次录取。8月24日-8月25日各学校开始对初审通过的学生进行复审、分批次录取。县教体局对各学校录取情况进行调度、抽查。

4.名单公示。8月26日-8月28日,各学校将拟招收新生名单进行公示,家长可登录系统查看审核结果。

5.阳光分班。9月2日前,各学校进行阳光分班,分班情况及时公布,接受家长与社会监督。有条件的学校,学生、教师分班要同步进行。

6.新生报到。各学校新生报到原则上不得晚于9月4日。报到时,所有新生需将已完成全程接种(见附件8)的《国家免疫规划疫苗预防接种查验单》(辖区预防单位提供)上交学校,存入学生档案。

(三)其他事宜

1.学生及其法定监护人所持户口簿、完全产权房证明材料登记时间截止日期为2024年7月31日。产权人为共有的,产权份额不少于50%。2024年8月1日至开学前,上述证件新登记或信息发生变化的,根据学校学位情况统筹安排。进城务工、经商随迁人员子女相关条件需满足1年以上(截止2023年7月31日前)。

2.城区棚改户适龄儿童少年入学,根据子女户籍或以监护人购置的棚改安置房作为入学依据。

3.学校片区内公寓、办公用房、商业用房、期房(未交付入住)等,不作为入学依据。

4.学生户口与父母双方或一方在同一户口簿,但空挂于单位、亲戚、朋友户籍上的,不作为入学依据。

5.对于家长或其他监护人无正当理由而未送适龄儿童少年入学或造成辍学的,教育部门将联合政府有关部门给予批评教育,责令限期改正;逾期不改的,提请司法部门依法发放司法文书,敦促家长送子女接受义务教育;情节严重或构成犯罪的,依法追究法律责任。


07、保障措施

(一)加强组织领导。县教体局成立义务教育阶段学校招生工作领导小组,统筹做好全县义务教育招生工作。领导小组下设办公室,办公室设在县教体局普教科,负责全县义务教育招生工作的统筹、调度与协调工作。各乡镇(街道)、教体局、纪委、宣传、公安、人社、自然资源、住建、市场监管、税务、大数据、司法等部门,要建立联动机制,密切配合,分工负责,要严格户籍、房屋所有权、社保缴纳、纳税申报等入学信息的比对和审核。各义务教育学校要成立校长任组长的招生工作小组,明确分工,各负其责,依法规范片区内适龄儿童的招生入学工作,确保招生工作顺利推进。


(二)规范招生秩序。严格落实“十项”严禁纪律。严禁无计划、超计划组织招生;严禁自行组织或与社会培训机构联合组织以选拔生源为目的的各类考试,或采用社会培训机构自行组织的各类考试结果;严禁提前组织招生,变相“掐尖”选生源;严禁公办学校与民办学校混合招生、混合编班;严禁以高额物质奖励、虚假宣传等不正当手段招揽生源;严禁任何学校收取或变相收取与入学挂钩的“捐资助学款”;严禁以各类竞赛证书、学科竞赛成绩或考级证明等作为招生依据;严禁设立任何名义的重点班、快慢班;严禁学校对学生进行中考成绩排名、宣传中考状元和升学率;严禁出现人籍分离、空挂学籍、学籍造假等现象,不得为违规跨区域招收的学生和违规转学学生办理学籍转接。严格排查并严厉查处社会培训机构以“国学班”“读经班”“私塾”等形式替代义务教育的非法办学行为。父母或者其他法定监护人无正当理由未送适龄儿童少年入学接受义务教育或造成辍学,情节严重或构成犯罪的,依法追究法律责任。教体局将对阳光分班情况进行专项检查并将成绩纳入督导评估,实施阳光分班的加5分,未实施阳光分班的扣5分。

(三)实施阳光招生。要坚持公正公平公开的原则,维护招生秩序,优化招生环境,积极推进阳光招生。建立监护人诚信承诺制度,对伪造、变造相关证件者,视情节报有关单位追究当事人的法律及行政责任。各学校要严格执行招生计划和招生范围,遵守招生日程安排和工作纪律,通过义务教育入学服务平台,采取信息比对、现场认定等方式,严肃审核每一名学生的入学资格,“谁审核、谁签字、谁负责”,坚决杜绝关系生、条子生、借读生、复读生等招生乱象,保障教育公平。根据实际情况需要,遇有学区学位不足,需要跨学区分流调剂等特殊情况,由县教体局中小学招生办公室统筹安排,任何学校不得无故拒收。

(四)做好宣传引导。各招生学校要采取各种形式,做好今年招生政策的宣传工作,使之家喻户晓。对社会和家长普遍关心的问题,要认真解释,以取得各方面的理解和支持。要加强学校发展与改革工作宣传,让社会和家长了解学校的办学特色、教育状况和办学成果,引导家长充分认识就近入学对于学生健康成长的价值和意义,避免盲目跟风择校。

(五)严格招生纪律。各学校要严格落实招生工作纪律要求,积极构建县教体局与学校、学校与家长的双向监督机制。县教体局将加强线上和线下指导与督查,对小产权房和进城(异地)务工、经商人员随迁子女列入重点检查对象。对违规宣传、违规招生的学校进行通报批评,违规学生一律不予注册学籍,性质严重的按照《关于规范全县中小学招生工作的通知》(沂教字〔2021〕10号)和《山东省普通中小学办学基本规范》予以通报处理、追责问责。存在违规招生、转学(含接收借读生和往届生)的给予每人次扣2分,严重违反规范办学行为扰乱招生秩序的学校实行学校管理督导评估工作“一票否决”;对于违反规定的民办学校,依照有关规定给予减少下一年度招生计划、停止当年招生直至吊销办学许可证等处罚。对在招生过程中因把关不严、失职渎职、态度蛮横等引发群众不满、投诉被查实的,严肃追究学校及有关人员责任;对发现以招生为由向家长索要钱物等违规行为,依法依纪严肃查处。

(六)常态化落实控辍保学要求。以农村留守儿童、家庭经济困难儿童、事实无人抚养儿童、厌学儿童等群体为重点,做好义务教育控辍保学工作,努力实现失学辍学适龄儿童“常态清零”。坚持动态监测机制,对新发(疑似)辍学学生及时记入控辍保学台账、即时进行劝返。及时更新全国基础教育管理服务平台控辍保学台账,查核其中疑似辍学学生信息,及时落实辍学学生劝返责任。对失学辍学儿童发现不及时、报送不及时、信息跟踪核查不及时、劝返不力的,予以通报。

各学校要制定本校2024年度招生方案和招生简章,于7月28日前在学校大门两侧张贴,并通过学校网站、微信公众号、家长微信群等媒体向社会公布,确保今年中小学招生工作顺利进行。

县教体局咨询电话:7906109  县教体局监督电话:3880053

附件:


1.2024年沂南县城区义务教育学校招生片区划分表

2.2024年沂南县义务教育学校入学报名需准备材料

3.2024年沂南县特殊教育群体(照顾对象和类型)子女入学申请所需材料说明

4.2024年沂南县义务教育阶段学校招生计划一览表

5.2024年沂南县义务教育招生工作日程表

6.2024年沂南县义务教育招生联系人及咨询电话

7.沂南县义务教育新生入学服务平台报名指南

8.适龄儿童少年免疫规划免费疫苗应完成接种剂次一览表



附件1

  2024年沂南县城区义务教育学校招生片区划分表
1.jpg
2.jpg
3.jpg

说明:“共同招生区域”为过渡时期方便学生就读,根据学生及家长的意愿可从2处学校中任选其中1处学校报名。

附件2
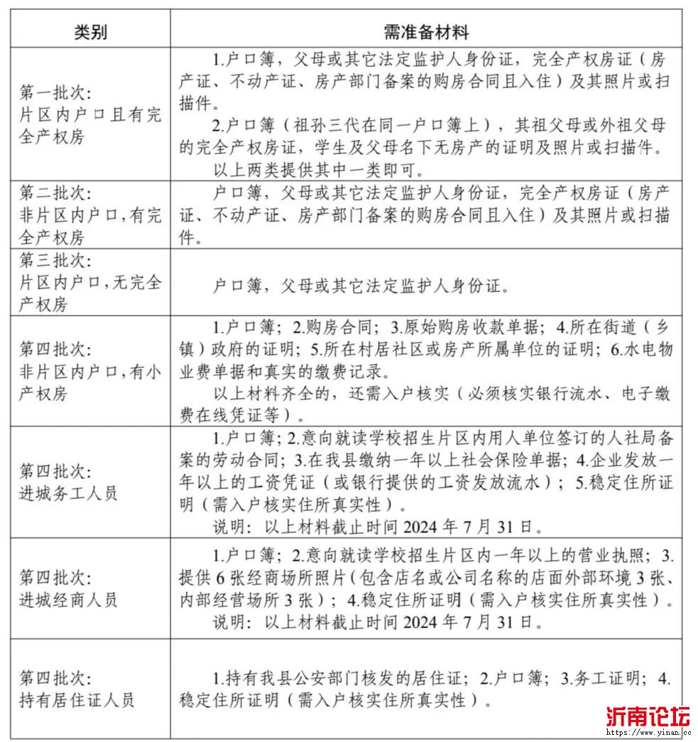
  2024年沂南县义务教育学校入学报名需准备材料
4.jpg
注:以上材料须按要求全部提供。第四批次录取时,意向就读学校是否接收,取决于意向就读学校有无空余学位,无空余学位时不予接收。申请就读人数大于空余学位数时,采用随机派位的方式确定入学名单。未被接收的,调剂到周边有空余学位的学校就读。

附件3
  2024年沂南县特殊教育群体(照顾对象和类型)子女入学申请所需材料说明
1.享受政策照顾的适龄儿童父母(监护人)类别
①驻藏部队干部的子女由所在部队政治部出具证明;
②援藏援疆援外干部的子女由县级组织人事部门出具证明;
③烈士子女由县退役军人事务局出具证明;
④华侨、港澳台籍同胞、在我县工作外籍专家子女由县侨联、县委统战部、县招商局和县科技局出具证明;
⑤县重大招商引资项目的投资商、高管子女由县发改委、县招商局出具证明;
⑥县引进的高层次人才子女由县委组织部出具证明;
⑦省级、国家级劳动模范人物子女由县组织人事部门、总工会出具证明;
⑧现役军人子女入学由所在部队和县人武部同时出具证明;
⑨公安英烈、因公牺牲伤残公安民警子女由公安局出具证明;
⑩消防救援队伍人员子女由县消防救援大队出具证明。
2.所需提交证明材料
①提供由相关部门出具单位负责人签字及盖章的证明;
②提供由相关部门备案的相关原始文件(文书);
③提供适龄儿童父母(监护人)身份证明;
④提供适龄儿童与父母(监护人)的户籍材料;
⑤提供其他相关证明材料。
附件4
2024年沂南县义务教育阶段学校招生计划一览表
5.jpg
6.jpg
附件5
  2024年沂南县义务教育招生工作日程表
7.jpg
附件6
  2024年沂南县义务教育招生联系人及咨询电话
8.jpg
附件7
  沂南县义务教育新生入学服务平台报名指南
打开手机应用市场,下载安装最新版本爱山东APP,注册登录并完成L4等级实名认证,进入爱山东APP首页,左上角选择【临沂市 >> 临沂沂南县】,特色专区中点击【教育专区】,选择义务教育招生模块,进入义务教育招生专区。“当前市”选择【临沂市】,“当前区/县”选择【沂南县】,点击【确认,去报名】。点击【义务教育新生入学服务平台】即可进入招生平台。
9.jpg
附件8
  适龄儿童少年免疫规划免费疫苗应完成接种剂次一览表
10.jpg
说明:学适龄儿童至少完成以上疫苗相应剂次的接种才为完成全程接种,若未完成,则需补种至相应剂次。

卧龙
您需要登录后才可以回帖 登录 | 中文注册

本版积分规则

QQ|手机版|Archiver|小黑屋|
沂南论坛 ( 鲁ICP备19048380号-1|鲁公网安备37132102371389号 )

GMT+8, 2025-10-12 21:05

Powered by Discuz! X3.5

© 2001-2025 Discuz! Team.

快速回复 返回顶部 返回列表